仙游华侨中学关于加强校园学生手机使用管理告家长书

尊敬的家长:
新春好!
为贯彻落实教育部办公厅印发的《关于加强中小学生手机管理工作的通知》(教基厅函【2021】3号)文件精神,进一步推进仙游县教育局《关于禁止学生带手机进校园的倡议书》(2017年8月30日)相关规定的要求,结合我校实际情况,特制定以下具体办法:
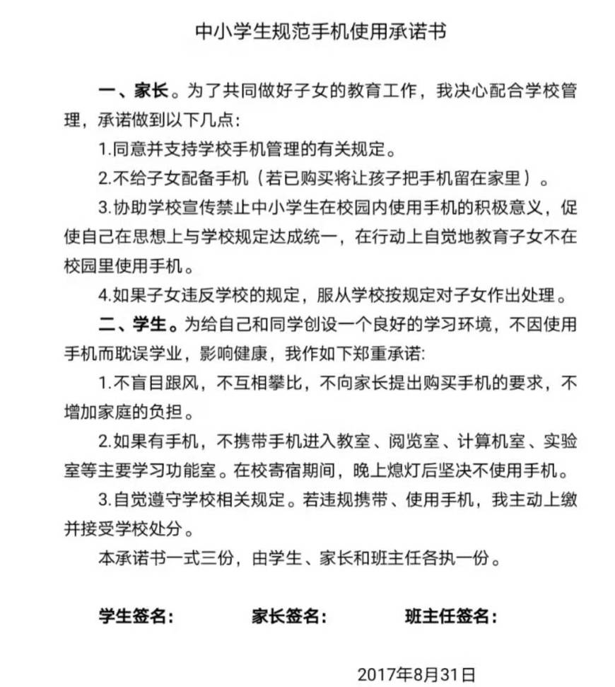
1、原则上学生不带手机进入校园,禁止手机进入课堂。学校将学生手机管理纳入了学校的日常管理,学校设有校内的公共电话(一卡通)、班主任沟通热线和门房应急电话等,用于解决学生与家长的通话需求。
2、个别学生确需带手机,由家长先向学校申请,填好申请表,经年段长和班主任签字同意后,报学校批准方可带入校园,但进入校门后,手机须上交学校统一保管,放学离校后才可领回。在校期间要使用手机时,必须在手机保管室使用,用后放回原处继续接受由保管人员托管。
3、在校园规定区域之外,学生一律不得使用手机。一旦发现学生违反校园手机使用相关规定,将严肃处理。
各位家长朋友,做好学生的教育工作,让孩子健康成长,是我们共同的愿望和责任。希望您能一如既往地支持、配合我们的工作。让孩子把手机留在家里,全身心投入学习。
有人说:“世界上最遥远的距离不是天涯海角,而是我坐在你的面前,你却低头玩着手机”,让我们放下手机抬起头,消除这最遥远的距离。
我们所做的一切,都是为了孩子更好的成长!
感谢您的支持、理解与配合!
请家长朋友认真品读关于加强中小学生手机管理工作的相关文件的通知
附:教育部办公厅印发的《关于加强中小学生手机管理工作的通知》(教基厅函【2021】3号)文件


仙游县关于禁止中小学生携带手机进校园的倡议书



仙游县华侨中学
2021年2月24日

